Zeitrelais Kompakt 70 A

zu den Bestellvarianten

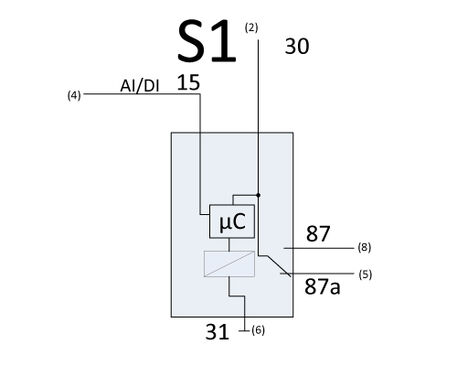
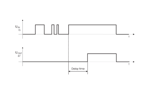
Das Hochstromzeitrelais kompakt – Anzugs-/Abfallverzögert 9-30 V/70 A ist eine kleine, leistungsstarke und kostengünstige Steuerung, die sich im Vergleich zur Steuerung M1 durch eine noch höhere Leistung auszeichnet.

Neben dem kompakten Zeitrelais gibt es in dieser Kompaktversion ein Impulsrelais, ein Schrittschaltrelais, einen Blinkgeber sowie andere Funktionen auf Anfrage. Die genannten Funktionen sind standardmäßig hinterlegt und müssen nur noch konfiguriert und parametriert werden. Die Programmierung kann mithilfe des Software Programmiertools MRS Realizer erfolgen. Selbstverständlich können die Standardfunktionen auch direkt bestellt werden.

Downloads
Technische Details

Ein- und Ausgänge

Ein-/Ausgänge (gesamt) 2
Eingänge (gesamt) 1
Eingänge (digital) 1
Ausgänge (gesamt) 1
Relaisausgänge 1
Schaltstrom 70 A

Mechanische Eigenschaften

Schutzklasse IP53
Gehäusematerial PA 66GF30
Abmessungen 30 × 30 × 30 mm

Programmierung

Programmiersoftware MRS Realizer

Allgemeines

Temperaturbereich -40 °C bis +85 °C
Betriebsspannung 6.5-32 V

Kennzeichnungen

Bestellvarianten
Bestell-Nr.Bezeichnung
1.070.300.XXX
Abfallverzögert; Bei der Bestellung bitte individuelle Verzögerungszeit angeben
1.070.301.XXX
Anzugsverzögert; Bei der Bestellung bitte individuelle Verzögerungszeit angeben

Field Application Engineering / Support Team

Sie haben Fragen zu unseren MRS Produkten? Unser Field Application Engineering / Support Team unterstützt Sie gerne.

MRS Online-Shop

MRS Online-Shop Privatkunden und E-Mobility

Online-Shop

Hier finden Sie unsere frei programmierbaren Steuerungen und Relais sowie unsere robusten und zuverlässigen MCharger Ladelösungen.


Kontakt

Sie möchten mehr erfahren oder suchen ein bestimmes Produkt?

Dann kontaktieren Sie uns gerne.

 

Kontaktformular Clear

Kontaktformular Clear