Zeitrelais anzugsverzögert M3 24 V

zu den Bestellvarianten

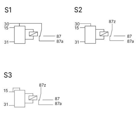
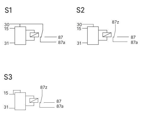
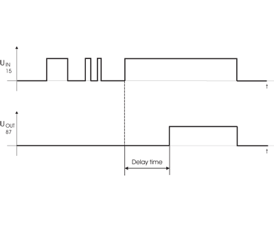
Zeitrelais anzugsverzögert M3 schalten Verbraucher nach Ablauf der vorgegebenen Verzögerungszeit ein. Bitte geben Sie bei der Bestellung die gewünschte Verzögerungszeit an. Alle Schaltbilder: An Klemme 30/87z wird Betriebsspannung angelegt. Wird an Klemme 15 Spannung angelegt, zieht das Relais nach Ablauf der vorgegeben Zeit an. Wird die Spannung an Klemme 15 weggenommen fällt das Relais unmittelbar ab.

Schaltbild S2 und S3: Die Kontakte sind getrennt von der Ansteuerung und können daher in Verknüpfungen eingesetzt werden. Bei den Varianten S2 und S3 ist der Relaiskontakt komplett potentialfrei und somit in der Lage Wechselspannung zu schalten. Gehäuseformen finden Sie im Kapitel Gehäuse und Grundkörper.

Downloads
Technische Details

Ein- und Ausgänge

Anzahl Pins 5
Ein-/Ausgänge (gesamt) 2
Eingänge (gesamt) 1
Eingänge (digital) 1
Ausgänge (gesamt) 1
Relaisausgänge 1
Schaltstrom NC 15 A / NO 15 A

Mechanische Eigenschaften

Schutzklasse bis zu IP6K8
Gehäusematerial PA66GF30
Abmessungen 30 × 30 × 40 mm
Schaltzyklen 100000

Programmierung

Programmiersoftware MRS Realizer

Allgemeines

Temperaturbereich -40 bis +85°C
Betriebsspannung 14-32 V
Stromaufnahme 2 ± 1 mA 

Kennzeichnungen

Bestellvarianten
Bestell-Nr.Bezeichnung
1.003.294.xx
Individuelle Verzögerungszeit, Typ A, Verbindung S1
1.003.295.xx
Individuelle Verzögerungszeit, Typ B, Verbindung S2
1.003.293.xx
Individuelle Verzögerungszeit, Typ C, Verbindung S3

Field Application Engineering / Support Team

Sie haben Fragen zu unseren MRS Produkten? Unser Field Application Engineering / Support Team unterstützt Sie gerne.

MRS Online-Shop

MRS Online-Shop Privatkunden und E-Mobility

Online-Shop

Hier finden Sie unsere frei programmierbaren Steuerungen und Relais sowie unsere robusten und zuverlässigen MCharger Ladelösungen.


Kontakt

Sie möchten mehr erfahren oder suchen ein bestimmes Produkt?

Dann kontaktieren Sie uns gerne.

 

Kontaktformular Clear

Kontaktformular Clear