Zeitrelais anzugsverzögert einstellbar 12 V

zu den Bestellvarianten

Bei Zeitrelais einstellbar anzugsverzögert kann die ge­naue Verzögerungszeit via Poti innerhalb des gewählten Zeitbereichs eingestellt werden. Zur Auswahl stehen standardmäßig fünf Zeitbereiche (siehe Bestellvarianten). Andere Zeitbereiche realisieren wir auf Anfrage. Bitte geben Sie bei der Bestellung den gewünschten Zeitbereich an.

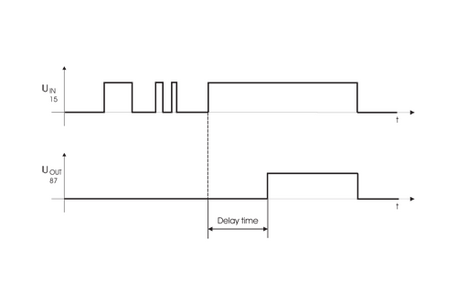
Alle Schaltbilder: An Klemme 30/87z wird Betriebsspannung angelegt. Wird an Klemme 15 Spannung angelegt, zieht das Relais nach Ablauf der eingestellten Zeit an. Wird die Spannung an Klemme 15 weggenommen, fällt das Relais unmittelbar ab. Schaltbild S3: Die Kontakte sind getrennt von der Ansteuerung und können daher in Verknüpfungen eingesetzt werden. Gehäuseformen finden Sie im Kapitel Gehäuse und Grundkörper.

Downloads
Technische Details

Ein- und Ausgänge

Anzahl Pins 5
Ein-/Ausgänge (gesamt) 2
Eingänge (gesamt) 1
Eingänge (digital) 1
Ausgänge (gesamt) 1
Relaisausgänge 1
Schaltstrom NO 15 A / NC 5 A

Mechanische Eigenschaften

Schutzklasse IP53
Gehäusematerial PA66GF30
Abmessungen 30 × 30 × 40 mm
Schaltzyklen 100000

Programmierung

Programmiersoftware MRS Realizer

Allgemeines

Temperaturbereich -40 bis +85°C
Betriebsspannung 10-16 V
Stromaufnahme 0.3 mA 

Kennzeichnungen

Bestellvarianten
Bestell-Nr.Bezeichnung
1.022.112.xx
Individueller Zeitbereich , Typ A, Verbindung S1
1.022.112.01
Zeitbereich 0,5 – 5 Sekunden, Typ A, Verbindung S1
1.022.112.02
Zeitbereich 1 – 30 Sekunden, Typ A, Verbindung S1
1.022.112.03
Zeitbereich 0,5 – 60 Sekunden, Typ A, Verbindung S1
1.022.112.04
Zeitbereich 30 – 900 Sekunden, Typ A, Verbindung S1
1.022.112.05
Zeitbereich 0,5 – 4000 Sekunden, Typ A, Verbindung S1
1.022.110.xx
Individueller Zeitbereich , Typ C, Verbindung S3
1.022.110.01
Zeitbereich 0,5 – 5 Sekunden, Typ C, Verbindung S3
1.022.110.02
Zeitbereich 1 – 30 Sekunden, Typ C, Verbindung S3
1.022.110.03
Zeitbereich 0,5 – 60 Sekunden, Typ C, Verbindung S3
1.022.110.04
Zeitbereich 30 – 900 Sekunden, Typ C, Verbindung S3
1.022.110.05
Zeitbereich 0,5 – 4000 Sekunden, Typ C, Verbindung S3

Field Application Engineering / Support Team

Sie haben Fragen zu unseren MRS Produkten? Unser Field Application Engineering / Support Team unterstützt Sie gerne.

MRS Online-Shop

MRS Online-Shop Privatkunden und E-Mobility

Online-Shop

Hier finden Sie unsere frei programmierbaren Steuerungen und Relais sowie unsere robusten und zuverlässigen MCharger Ladelösungen.


Kontakt

Sie möchten mehr erfahren oder suchen ein bestimmes Produkt?

Dann kontaktieren Sie uns gerne.

 

Kontaktformular Clear

Kontaktformular Clear