Time Relay SW on Delay adjust 24 V

go to order options

With time relays adjustable the exact delay time can be set via potentiometer within the selected time range. You can choose from five time ranges by default (see table). We realize other time ranges on request. Please specify the desired time range when ordering.

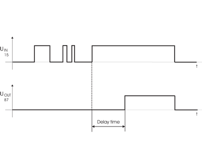
All schematics: Operating voltage is applied to terminal 30/87z. If the voltage is applied to terminal 15, the relay will move on after the set time has elapsed. If the voltage is removed at Terminal 15, the relay drops off immediately. Circuit diagram S3: The contacts are separate from the control and can therefore be used in links. Housing forms can be found in the section housing and basic body.

Downloads
Technical details

Inputs and Outputs

Number of pins 5
In-/Outputs (total) 2
Inputs (total) 1
Inputs (digital) 1
Outputs (total) 1
Relay outputs 1
Switching current NO 10 A / NC 5 A

Mechanical Properties

IP rating IP53
Housing material PA66GF30
Dimensions 30 × 30 × 40 mm
Switching cycles 50000

Programming

Programming software MRS Realizer

General Information

Temperature range -40 to +85°C
Operating voltage 16-32 V
Current consumption 0.3 mA 

Markings

Order options
Order no.Name
1.022.212.xx
Individual delay time, Type A, Connection S1
1.022.212.01
Time Interval: 0,5 – 5 seconds, Type A, Connection S1
1.022.212.02
Time Interval: 1 – 30 seconds, Type A, Connection S1
1.022.212.03
Time Interval: 0,5 – 60 seconds, Type A, Connection S1
1.022.212.04
Time Interval: 30 – 900 seconds, Type A, Connection S1
1.022.210.xx
Individual delay time, Type B, Connection S3
1.022.210.01
Time Interval: 0,5 – 5 seconds, Type B, Connection S3
1.022.210.02
Time Interval: 1 – 30 seconds, Type B, Connection S3
1.022.210.03
Time Interval: 0,5 – 60 seconds, Type B, Connection S3
1.022.210.04
Time Interval: 30 – 900 seconds, Type B, Connection S3

Field Application Engineering / Support Team

Do you have questions about our MRS products? Our Field Application Engineering / Support Team is happy to assist you.

MRS Online shop

MRS Online Shop

Online shop

Here you will find our programmable controllers and relays as well as our robust and reliable MCharger charging solutions.


Contact

Would you like to learn more or are you looking for a specific product?
Then please feel free to contact us.

 

Contact form Clear

Contact form Clear